Adhérez en ligne
Contact
COMITE REGIONAL CENTRE-VAL-DE-LOIRE
Menu
FFCAM
Le comité
Présentation
Nos missions
Les bénévoles
Le bureau
Les présidents de club
Les Directeurs Techniques Régionaux DTR
Les Permanents
Nous contacter
Nos activités
Actualités
Agenda des activités
Programme du comité
Programme du Club Alpin d'Orléans
Programme du CAF Etoile Balgentienne
Programme du CAF Bourges
Programme du CAF Chateauroux
Témoignages
Racontez votre expérience
Nos clubs
Formations
Les formations de la région
Cursus
Toutes les formations FFCAM
Nos refuges
Les refuges de la région
Tous les refuges FFCAM
Milieu montagnard
Liens utiles
Formations
Les formations de la région
Cursus
Cursus
Vélo de montagne
cursus vélo de montagne.pdf
référentiel initiateur vélo de montagne.pdf
UFCA et cartographie
Contenu UFCA.pdf
contenu de formation instructeur Cartographie.pdf
Contenu de formation CARTO ORIENT 1, 2.pdf
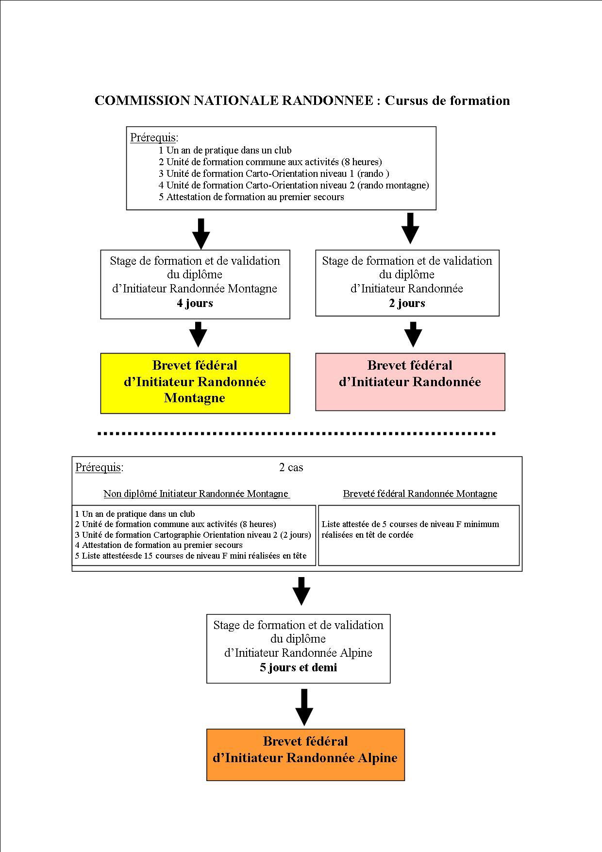
Formation Randonnée
Cursus
Référentiel initiateur
Alpinisme
cursus alpinisme.pdf
autoevaluation TM et TA.pdf
programme TM et évaluation.pdf
Neige et avalanche
référentiel UF Technique alpine 2.pdf
Escalade
Cursus.pdf
Contenu de formation du Brevet Initiateur SAE.pdf
Ouvreur SAE
Contenu de formation Ouvreur Club sur SAE.pdf
Initiateur escalade sur sites sportifs
Contenu de formation du Brevet initiateur sites sportifs.pdf
Les formations de la région
Cursus
COMITE REGIONAL CENTRE-VAL-DE-LOIRE
4 CHEMIN DE BEL AIR
45620 ISDES
Contactez-nous
FFCAM
Rechercher